Classification of Animals
Details of animal phyla and classes.
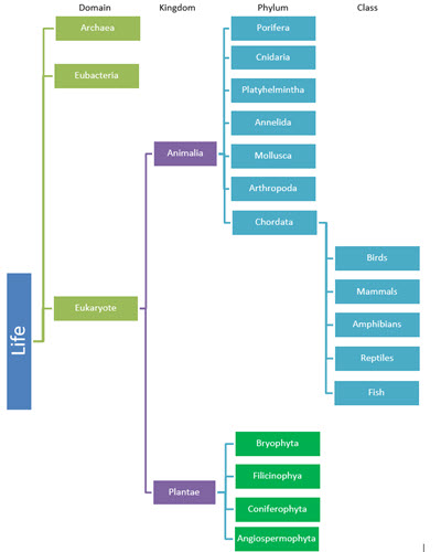
Students will learn how to identify the main groups of animals by their external features and how to group them into the seven phyla and five classes of chordates. There is an introduction to binomial nomenclature and an explanation of the hierarchy of the different taxonomic groups. The last activity contains some IB style questions on animal classification.
Lesson Description
Guiding Questions
How many of the animals in the photo have a backbone?
..
What are the main features which help us identify animal phyla?
..
Which features are shared by all animals, and therefore don't help us classify them?
Activity 1 - Getting to know the different phyla of animals
- Use the following Quizlet cards to identify the main features of the animal classification groups.
- Then complete the following online test of animal phyla or the
pdf version of the animal classification test.
Activity 2 - Research details of the features of each phylum
Watch the videos below to find out more of the features of the different phyla - and the five classes of chordates.
| Poriphera | Cnidaria | Platyhelmintha | Annelida |
| The vertebrate classes | Mollusca | Arthropoda | Chordates |
Complete some brief notes about each of the phyla from details in the videos.
For each phylum write three or more bullet points giving details of how to identify each of the animal phyla on the
Identification of animal phyla worksheet.
Test yourself with this new and improved Slightly crazy classification quiz.
If you have a Quizizz instructor account you could use this
Activity 3 - IB style questions about classification.
Answer the following
IB style questions about of animals
Teachers notes
This activity shows students an example of a cladogram diagram in preparation for later lessons.
The main focus of the lesson is to help students learn the features of each of the classification groups mentioned in the guide. There are three different activities which could be taken in any order.
This is an alternative link to the old slightly crazy quiz which uses flash
Slightly crazy Photopeach IB Quiz on plant and animal phyla
There is also an example of a dichotomous key for the identification of organisms. Learning to use a key is one of the essential skills of an ecologist, they are essential tools in the identification of species.
If you have lots of time there is plenty of scope to expand the details and get students doing presentations of different groups and testing each other.
This is a wonderful video of
Marine invertebrates in close up but rather too slow for a lesson. It could make a good extension task or a problem - to solve the classification of each animal.
IB Docs (2) Team
