SL Paper 1
A wire carrying a current is at right angles to a uniform magnetic field of strength B. A magnetic force F is exerted on the wire. Which force acts when the same wire is placed at right angles to a uniform magnetic field of strength 2B when the current is ?
A.
B.
C. F
D. 2F
Two pulses are travelling towards each other.
What is a possible pulse shape when the pulses overlap?
An electric motor raises an object of weight through a vertical distance of in . The current in the electric motor is at a potential difference of . What is the efficiency of the electric motor?
A.
B.
C.
D.
An electric motor of efficiency 0.75 is connected to a power supply with an emf of 20 V and negligible internal resistance. The power output of the motor is 120 W. What is the average current drawn from the power supply?
A. 3.1 A
B. 4.5 A
C. 6.0 A
D. 8.0 A
Two parallel wires are perpendicular to the page. The wires carry equal currents in opposite directions. Point S is at the same distance from both wires. What is the direction of the magnetic field at point S?
A cell of emf 4V and negligible internal resistance is connected to three resistors as shown. Two resistors of resistance 2Ω are connected in parallel and are in series with a resistor of resistance 1Ω.
What power is dissipated in one of the 2Ω resistors and in the whole circuit?
A positively-charged particle moves parallel to a wire that carries a current upwards.
What is the direction of the magnetic force on the particle?
A. To the left
B. To the right
C. Into the page
D. Out of the page
An electrical circuit is shown with loop X and junction Y.
What is the correct expression of Kirchhoff’s circuit laws for loop X and junction Y?
An electron is accelerated through a potential difference of 2.5 MV. What is the change in kinetic energy of the electron?
A. 0.4μJ
B. 0.4 nJ
C. 0.4 pJ
D. 0.4 fJ
The graph shows the variation of current with potential difference for a filament lamp.
What is the resistance of the filament when the potential difference across it is 6.0 V?
A. 0.5 mΩ
B. 1.5 mΩ
C. 670 Ω
D. 2000 Ω
A current in a wire lies between the poles of a magnet. What is the direction of the electromagnetic force on the wire?
A circuit contains a cell of electromotive force (emf) 9.0 V and internal resistance 1.0 Ω together with a resistor of resistance 4.0 Ω as shown. The ammeter is ideal. XY is a connecting wire.
What is the reading of the ammeter?
A. 0 A
B. 1.8 A
C. 9.0 A
D. 11 A
A metal wire has free charge carriers per unit volume. The charge on the carrier is . What additional quantity is needed to determine the current per unit area in the wire?
A. Cross-sectional area of the wire
B. Drift speed of charge carriers
C. Potential difference across the wire
D. Resistivity of the metal
The diagram shows two current-carrying wires, P and Q, that both lie in the plane of the paper. The arrows show the conventional current direction in the wires.
The electromagnetic force on Q is in the same plane as that of the wires. What is the direction of the electromagnetic force acting on Q?
Four resistors of each are connected as shown.
What is the effective resistance between P and Q?
A.
B.
C.
D.
For a real cell in a circuit, the terminal potential difference is at its closest to the emf when
A. the internal resistance is much smaller than the load resistance.
B. a large current flows in the circuit.
C. the cell is not completely discharged.
D. the cell is being recharged.
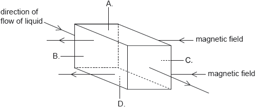
A liquid that contains negative charge carriers is flowing through a square pipe with sides A, B, C and D. A magnetic field acts in the direction shown across the pipe.
On which side of the pipe does negative charge accumulate?

Three identical resistors of resistance R are connected as shown to a battery with a potential difference of and an internal resistance of . A voltmeter is connected across one of the resistors.
What is the reading on the voltmeter?
A.
B.
C.
D.
In the circuits shown, the cells have the same emf and zero internal resistance. All resistors are identical.
What is the order of increasing power dissipated in each circuit?
The diagram shows two cylindrical wires, X and Y. Wire X has a length , a diameter , and a resistivity . Wire Y has a length , a diameter of and a resistivity of .
What is ?
A. 4
B. 2
C. 0.5
D. 0.25
Five resistors of equal resistance are connected to a cell as shown.

What is correct about the power dissipated in the resistors?
A. The power dissipated is greatest in resistor X.
B. The power dissipated is greatest in resistor Y.
C. The power dissipated is greatest in resistor Z.
D. The power dissipated is the same in all resistors.
A cell has an emf of 4.0 V and an internal resistance of 2.0 Ω. The ideal voltmeter reads 3.2 V.

What is the resistance of R?
A. 0.8 Ω
B. 2.0 Ω
C. 4.0 Ω
D. 8.0 Ω
What is the unit of electrical potential difference expressed in fundamental SI units?
A. kg m s-1 C-1
B. kg m2 s-2 C-1
C. kg m2 s-3 A-1
D. kg m2 s-1 A
An electron enters the region between two charged parallel plates initially moving parallel to the plates.

The electromagnetic force acting on the electron
A. causes the electron to decrease its horizontal speed.
B. causes the electron to increase its horizontal speed.
C. is parallel to the field lines and in the opposite direction to them.
D. is perpendicular to the field direction.
Two resistors X and Y are made of uniform cylinders of the same material. X and Y are connected in series. X and Y are of equal length and the diameter of Y is twice the diameter of X.

The resistance of Y is R.
What is the resistance of this series combination?
A.
B.
C. 3R
D. 5R
A cell with negligible internal resistance is connected as shown. The ammeter and the voltmeter are both ideal.

What changes occur in the ammeter reading and in the voltmeter reading when the resistance of the variable resistor is increased?

A particle of mass m and charge of magnitude q enters a region of uniform magnetic field B that is directed into the page. The particle follows a circular path of radius R. What are the sign of the charge of the particle and the speed of the particle?
A combination of four identical resistors each of resistance R are connected to a source of emf ε of negligible internal resistance. What is the current in the resistor X?
A.
B.
C.
D.
Two copper wires X and Y are connected in series. The diameter of Y is double that of X. The drift speed in X is v. What is the drift speed in Y?
A.
B.
C. 2v
D. 4v
A cell is connected in series with a resistor and supplies a current of 4.0 A for a time of 500 s. During this time, 1.5 kJ of energy is dissipated in the cell and 2.5 kJ of energy is dissipated in the resistor.
What is the emf of the cell?
A. 0.50 V
B. 0.75 V
C. 1.5 V
D. 2.0 V
The diagram shows two equal and opposite charges that are fixed in place.
At which points is the net electric field directed to the right?
A. X and Y only
B. Z and Y only
C. X and Z only
D. X, Y and Z
Three identical resistors each of resistance R are connected with a variable resistor X as shown. X is initially set to R. The current in the cell is 0.60 A.
The cell has negligible internal resistance.
X is now set to zero. What is the current in the cell?
A. 0.45 A
B. 0.60 A
C. 0.90 A
D. 1.80 A
With reference to internal energy conversion and ability to be recharged, what are the characteristics of a primary cell?
A –5µC charge and a +10µC charge are a fixed distance apart.
Where can the electric field be zero?
A. position I only
B. position II only
C. position III only
D. positions I, II and III
A battery of negligible internal resistance is connected to a lamp. A second identical lamp is added in series. What is the change in potential difference across the first lamp and what is the change in the output power of the battery?
A circuit consists of a cell of emf E = 3.0 V and four resistors connected as shown. Resistors R1 and R4 are 1.0 Ω and resistors R2 and R3 are 2.0 Ω.
What is the voltmeter reading?
A. 0.50 V
B. 1.0 V
C. 1.5 V
D. 2.0 V
Kirchhoff’s laws are applied to the circuit shown.
What is the equation for the dotted loop?
A. 0 = 3I2 + 4I3
B. 0 = 4I3 − 3I2
C. 6 = 2I1 + 3I2 + 4I3
D. 6 = 3I2 + 4I3
A long straight vertical conductor carries a current I upwards. An electron moves with horizontal speed v to the right.
What is the direction of the magnetic force on the electron?
A. Downwards
B. Upwards
C. Into the page
D. Out of the page
An ion moves in a circle in a uniform magnetic field. Which single change would increase the radius of the circular path?
A. Decreasing the speed of the ion
B. Increasing the charge of the ion
C. Increasing the mass of the ion
D. Increasing the strength of the magnetic field
A beam of negative ions flows in the plane of the page through the magnetic field due to two bar magnets.
What is the direction in which the negative ions will be deflected?
A. Out of the page
B. Into the page X
C. Up the page ↑
D. Down the page ↓
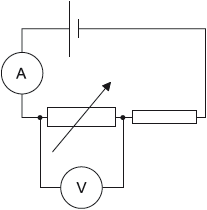
The resistance of component X decreases when the intensity of light incident on it increases. X is connected in series with a cell of negligible internal resistance and a resistor of fixed resistance. The ammeter and voltmeter are ideal.
What is the change in the reading on the ammeter and the change in the reading on the voltmeter when the light incident on X is increased?
Charge flows through a liquid. The charge flow is made up of positive and negative ions. In one second 0.10 C of negative ions flow in one direction and 0.10 C of positive ions flow in the opposite direction.
What is the magnitude of the electric current flowing through the liquid?
A. 0 A
B. 0.05 A
C. 0.10 A
D. 0.20 A
A beam of electrons moves between the poles of a magnet.

What is the direction in which the electrons will be deflected?
A. Downwards
B. Towards the N pole of the magnet
C. Towards the S pole of the magnet
D. Upwards
A particle with a charge ne is accelerated through a potential difference V.
What is the magnitude of the work done on the particle?
A.
B.
C.
D.
Three resistors of resistance 1.0 Ω, 6.0 Ω and 6.0 Ω are connected as shown. The voltmeter is ideal and the cell has an emf of 12 V with negligible internal resistance.
What is the reading on the voltmeter?
A. 3.0 V
B. 4.0 V
C. 8.0 V
D. 9.0 V
Two cells each of emf 9.0 V and internal resistance 3.0 Ω are connected in series. A 12.0 Ω resistor is connected in series to the cells. What is the current in the resistor?
A. 0.50 A
B. 0.75 A
C. 1.0 A
D. 1.5 A
A thin copper wire and a thick copper wire are connected in series to an electric cell. Which quantity will be greater in the thin wire?
A. Current
B. Number of free charge carriers per unit volume
C. Net number of charge carriers crossing a section of a wire every second
D. Drift speed of the charge carriers
A negatively charged particle in a uniform gravitational field is positioned mid-way between two charged conducting plates.
The potential difference between the plates is adjusted until the particle is held at rest relative to the plates.
What change will cause the particle to accelerate downwards relative to the plates?
A. Decreasing the charge on the particle
B. Decreasing the separation of the plates
C. Increasing the length of the plates
D. Increasing the potential difference between the plates
An electron travelling at speed v perpendicular to a magnetic field of strength B experiences a force F.
What is the force acting on an alpha particle travelling at 2v parallel to a magnetic field of strength 2B?
A. 0
B. 2F
C. 4F
D. 8F
A wire has variable cross-sectional area. The cross-sectional area at Y is double that at X.
At X, the current in the wire is I and the electron drift speed is v. What is the current and the electron drift speed at Y?
Three point charges of equal magnitude are placed at the vertices of an equilateral triangle. The signs of the charges are shown. Point P is equidistant from the vertices of the triangle. What is the direction of the resultant electric field at P?
The diagram shows a resistor network. The potential difference between X and Y is 8.0 V.
What is the current in the 5Ω resistor?
A. 1.0A
B. 1.6A
C. 2.0A
D. 3.0A
In the circuit shown, the fixed resistor has a value of 3 Ω and the variable resistor can be varied between 0 Ω and 9 Ω.
The power supply has an emf of 12 V and negligible internal resistance. What is the difference between the maximum and minimum values of voltage V across the 3 Ω resistor?
A. 3 V
B. 6 V
C. 9 V
D. 12 V
Two conductors S and T have the V/I characteristic graphs shown below.
When the conductors are placed in the circuit below, the reading of the ammeter is 6.0 A.
What is the emf of the cell?
A. 4.0 V
B. 5.0 V
C. 8.0 V
D. 13 V
A variable resistor is connected in series to a cell with internal resistance r as shown.
The resistance of the variable resistor is increased. What happens to the power dissipated in the cell and to the terminal potential difference of the cell?
When a wire with an electric current I is placed in a magnetic field of strength B it experiences a magnetic force F. What is the direction of F?
A. In a direction determined by I only
B. In a direction determined by B only
C. In the plane containing I and B
D. At 90° to the plane containing I and B
A horizontal wire PQ lies perpendicular to a uniform horizontal magnetic field.
A length of 0.25 m of the wire is subject to a magnetic field strength of 40 mT. A downward magnetic force of 60 mN acts on the wire.
What is the magnitude and direction of the current in the wire?
P and Q are two opposite point charges. The force F acting on P due to Q and the electric field strength E at P are shown.
Which diagram shows the force on Q due to P and the electric field strength at Q?
Magnetic field lines are an example of
A. a discovery that helps us understand magnetism.
B. a model to aid in visualization.
C. a pattern in data from experiments.
D. a theory to explain concepts in magnetism.
Two charges Q1 and Q2, each equal to 2 nC, are separated by a distance 3 m in a vacuum. What is the electric force on Q2 and the electric field due to Q1 at the position of Q2?
A wire of length L is used in an electric heater. When the potential difference across the wire is 200 V, the power dissipated in the wire is 1000 W. The same potential difference is applied across a second similar wire of length 2L. What is the power dissipated in the second wire?
A. 250 W
B. 500 W
C. 2000 W
D. 4000 W
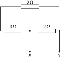
Three resistors are connected as shown. What is the value of the total resistance between X and Y?

A. 1.5 Ω
B. 1.9 Ω
C. 6.0 Ω
D. 8.0 Ω
A rectangular coil of wire RSTU is connected to a battery and placed in a magnetic field Z directed to the right. Both the plane of the coil and the magnetic field direction are in the same plane.
What is true about the magnetic force acting on the sides RS and ST?
A charge Q is at a point between two electric charges Q1 and Q2. The net electric force on Q is zero. Charge Q1 is further from Q than charge Q2.
What is true about the signs of the charges Q1 and Q2 and their magnitudes?
A charge +Q and a charge −2Q are a distance 3x apart. Point P is on the line joining the charges, at a distance x from +Q.
The magnitude of the electric field produced at P by the charge +Q alone is .
What is the total electric field at P?
A. to the right
B. to the left
C. to the right
D. to the left
Two cylinders, X and Y, made from the same material, are connected in series.
The cross-sectional area of Y is twice that of X. The drift speed of the electrons in X is and in Y it is .
What is the ratio ?
A. 4
B. 2
C. 1
D.
Two wires, and , are made of the same material and have equal length. The diameter of is twice that of .
What is ?
A.
B.
C.
D.